OTORINOLARINGOLOGI
PENGENALAN
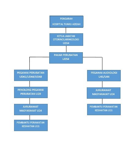
Jabatan Otorinolaringologi (ORL) menyediakan perkhidmatan Pesakit Luar dan Pesakit Dalam, Audiologi dan Terapi Pertuturan Bahasa. Jabatan ORL terbahagi kepada beberapa sub-kepakaran, termasuk Rinologi dan ‘Anterior Skull Base’, Otologi dan ‘Lateral Skull Base’, Bedah Kepala dan Leher dan Klinik Alergik. Jabatan ORL menyediakan perkhidmatan pembedahan kepada pesakit yang memerlukan di bawah kepakaran yang ditawarkan.
Jabatan Otorinolaringologi Hospital Tunku Azizah adalah pusat rujukan nasional dan memberi khidmat nasihat dalam bidang kepakaran dan sub-kepakaran yang berkaitan dengan otorinolaringologi untuk semua hospital di bawah Kementerian Kesihatan Malaysia.
VISI
Jabatan Otorinolaringologi Hospital kuala Lumpur akan menjadi pemangkin dalam mencapai satu susana di mana semua individu yang mempunyai masalah Otorinolaringologi dapat kembali menyumbang kepada masyarakat, mortaliti dan morbiditi dari penyakit Otorinolaringologi dapat dicegah pada tahap maksima dan setiap individu dan keluarga akan bersama-sama terlibat dalam menangani masalah penyakit Otorinolaringologi.
MISI
Jabatan Otorinolaringologi, Hospital Kuala Lumpur akan menyediakan perkhidmatan berkualiti, effisen, kos efektif dan dengan menggunakan kaedah rawatan terkini yang diberikan oleh pasukan kakitangan Otorinolaringologi yang terlatih, prihatin dan komited, melibatkan kerjasama diantara individu dan masyarakat dalam mempromosikan kesihatan Otorinolaringologi dan seterusnya mewujudkan dan melaksanakan aktiviti latihan dan penyelidikan secara berterusan.
OBJEKTIF
Menyediakan khidmat rawatan kepakaran yang komprehensif, efisien dan terkini dalam bidang Otorinolaringologi, kepala dan leher yang merangkumi aspek-aspek pencegahan, rehabilitasi, latihan dan penyelidikan, disamping memberi rawatan secara berpasukan dengan lain-lain kepakaran bila diperlukan dan juga sebagai pusat rujukan negara serta bertindak selaku penasihat kepada Kementerian Kesihatan Malaysia.
1. PERKHIDMATAN KEPAKARAN KLINIKAL
a. Rawatan Pesakit Dalam
b. Rawatan Pembedahan
c. Rawatan Pesakit Luar
d. Prosedur Rawatan Klinikal di Bilik Rawatan (Prosedur Rigid Nasoendoskopi, Flexible Nasofaringolaringoskopi, Penjagaan trakeostomy, Pemeriksaan di bawah mikroskop)
e. Perkhidmatan Ujian Alahan
f. Pemeriksaan biopsi (FNAC)
2.PERKHIDMATAN TERAPI PERTUTURAN-BAHASA
a. Rehabilitasi suara
b. Pemeriksaan penelanan
c. Terapi pertuturan dan bahasa kanak-kanak
d. Komunikasi alterantif dan augmentasi
e. Pediatric Feeding
f. Terlibat dalam perbincangan kes pelbagai disiplin seperti Oncology, Cochlear Implant,Voice Clinic, Dysphagia Clinic
3.PERKHIDMATAN AUDIOLOGI & REHABILITASI AURAL
a. Perkhidmatan Audiologi Umum & lanjutan
b. Penilaian Retrokoklear
c. Penilaian Vestibular & Keseimbangan
d. Penilaian Kecelaruan Pemprosesan Auditori Pusat
e. Perkhidmatan (Re)habilitasi Audiologi
f. Perkhidmatan Tinitus dan hiperakusis
HARI | WAKTU |
|---|---|
ISNIN - KHAMIS | 8.00 AM - 1.00 PM 2.00 PM - 5.00 PM |
JUMAAT | 8.00 AM - 12.15 PM 2.45 PM - 5.00 PM |
PIAGAM PELANGGAN
1. Setiap pelanggan akan dilayan dengan penuh mesra, bertimbang rasa, hormat dan ikhlas.
2. Perkhidmatan sebaik mungkin akan diberikan secara professional tanpa mengira ras, agama atau taraf sosioekonomi.
3. Pesakit yang mempunyai temujanji akan dipastikan dipanggil untuk bertemu doktor dalam masa satu jam selepas didaftarkan.
4. Bagi pesakit baru yang dirujuk ke klinik ini, mereka akan ditapis untuk menilai tahap. ‘severity’ penyakit. Pesakit kecemasan akan dilihat pada hari yang sama manakala pesakit yang tidak kecemasanakan diberi tarikh temujanji bergantung kepada kekosongan yang ada.
5. Setiap pesakit akan diberi penerangan yang jelas tentang penyakit, prosedur dan rawatan yang akan diberikan.
