ANESTESIOLOGI DAN RAWATAN RAPI

Jabatan Anestesia dan Rawatan Kritikal adalah salah satu Jabatan terbesar di Hospital Tunku Azizah. Kami menyediakan perkhidmatan perioperatif untuk wanita dan kanak-kanak, serta perkhidmatan rawatan kritikal untuk wanita. Pesakit kami kebanyakannya berasal dari Lembah Klang dan pada masa yang sama, kami berfungsi sebagai pusat rujukan nasional dan menerima pesakit dari seluruh Malaysia.

1) VISI, MISI & OBJEKTIF

VISI

Menjadi pusat kecemerlangan dalam pelbagai bidang termasuk Anestesia Untuk Kanak-kanak, Anestesia Obstetrik dan Ginekologi (O&G), rawatan kritikal untuk pesakit O&G, Pengurusan Kesakitan pada pesakit Pediatrik dan O&G, Latihan Pascasiswazah serta Pusat Penyelidikan Perubatan.

MISI

Misi kami adalah untuk menyediakan perkhidmatan berkualiti tinggi dalam memberikan khidmat Anestesia, Rawatan Rapi dan Pengurusan Kesakitan. Khidmat kami diintegrasikan bersama semua jabatan lain di hospital, dengan cara pendekatan holistik, kemanusiaan, dan berpusatkan pesakit.

OBJEKTIF DAN FUNGSI JABATAN

1) Menyediakan Perkhidmatan Anestesia Perioperatif yang komprehensif untuk pesakit Pediatrik dan O&G

2) Menyediakan Perkhidmatan Anestesia untuk pesakit pediatrik dan O&G.

3) Menyediakan perkhidmatan pengurusan kesakitan untuk pesakit di Hospital Tunku Azizah.

4) Mengurus pesakit O&G yang kritikal di Unit Rawatan Kritikal.

5) Menyediakan latihan sub-kepakaran dalam Anestesia Pediatrik dan Anestesia Obstetrik.

6) Menyediakan latihan berkualiti untuk Latihan Pascasiswazah dalam Bidang Anestesia untuk Program Latihan Tempatan dan luar negara.

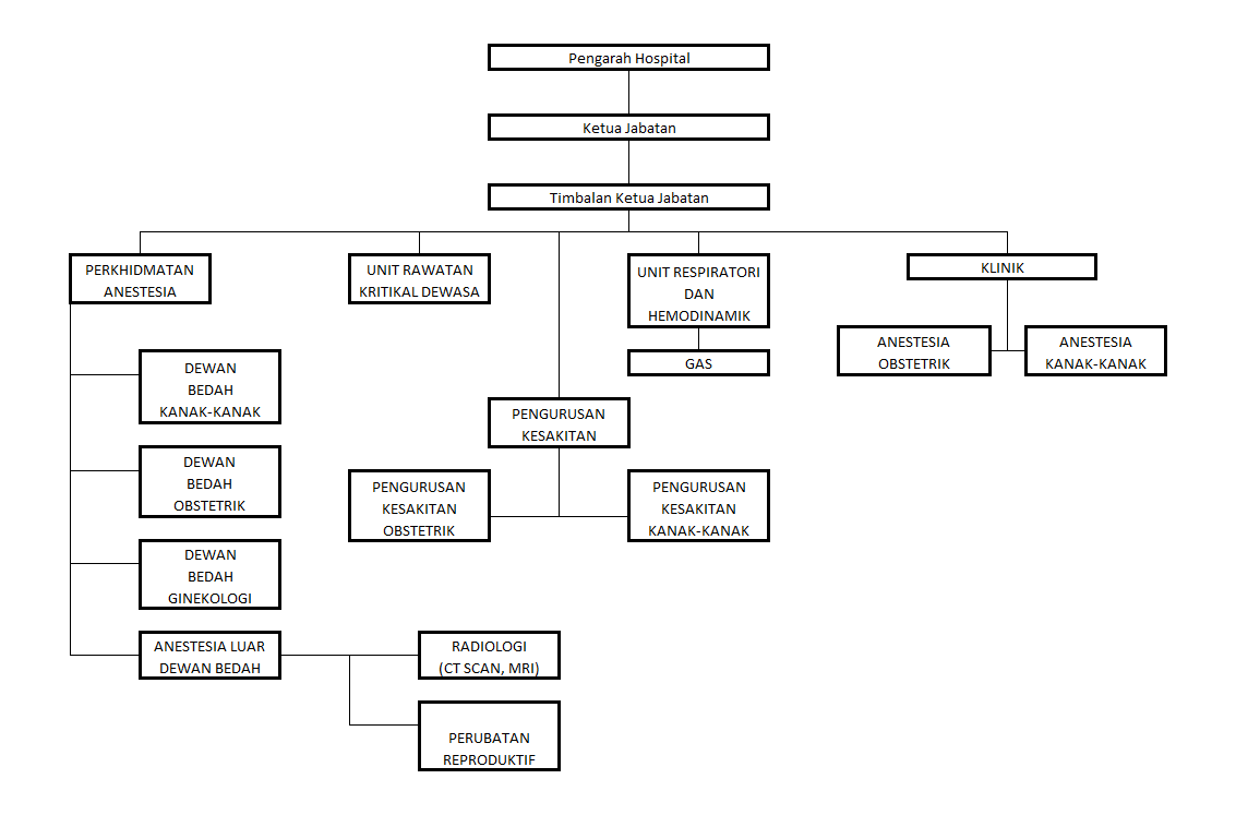
Image

Jabatan Anestesia dan Rawatan Kritikal menyediakan pelbagai Perkhidmatan Anestesia untuk pesakit Pediatrik dan O&G bagi memudahkan prosedur untuk Unit Multi-Disiplin di Hospital Tunku Azizah. Skop Perkhidmatan Anestesia yang disediakan oleh Jabatan kami termasuk yang berikut:

PERKHIDMATAN BILIK BEDAH

1.1 Anestesia untuk Pembedahan Elektif dan Kecemasan termasuk semua Pembedahan Sub-kepakaran Pediatrik, Pembedahan Obstetrik dan Ginekologi.

1.2. Anestesia untuk pelbagai prosedur di luar bilik bedah seperti MRI, CT Scan dan pertukaran pembalut di wad.

1.3. Anestesia untuk pembedahan harian.

KLINIK ANESTESIA

2.1. Klinik Anestesia Pediatrik untuk penilaian pra-operatif bagi pesakit yang menjalani pembedahan dan pelbagai prosedur.

2.2 Klinik Anestesia Obstetrik dan Ginekologi untuk penilaian pra-operatif bagi pesakit yang menjalani pembedahan dan pelbagai prosedur.

PERKHIDMATAN KESAKITAN AKUT

Perkhidmatan ini beroperasi 24 jam setiap hari oleh Pakar Anestesi dan Pegawai Perubatan secara giliran harian. Rondaan wad dilakukan 3 kali sehari oleh pasukan APS.

3.1. Perkhidmatan Kesakitan Akut untuk menyediakan kelegaan kesakitan untuk kes selepas pembedahan.

3.2 Perkhidmatan kesakitan untuk kes bukan pembedahan seperti kesakitan selepas trauma atau kanser.

UNIT RAWATAN KRITIKAL

Unit Rawatan Kritikal Dewasa Hospital Tunku Azizah, juga dikenali sebagai AICU adalah ICU Tahap 3 dengan kemudahan untuk 4 katil bagi pesakit O&G yang kritikal. Ia terletak di tingkat 5 hospital. Unit Rawatan Kritikal kami menerima lebih daripada 200 kemasukan setahun.

4.1. Mengurus pesakit obstetrik dan ginekologi yang kritikal di ICU.

4.2. Bersama mengurus pesakit kritikal di kawasan kritikal lain seperti OHR atau wad.

PERKHIDMATAN SOKONGAN

Perkhidmatan sokongan memastikan ketersediaan dan penyelenggaraan peralatan penting seperti ventilator dan gas perubatan untuk seluruh hospital.

5.1. Unit Respiratori dan Hemodinamik (RHU)

Klinik Anestesia Pediatrik

  • Klinik anestesia terletak di tingkat 3, Klinik Pakar Pediatrik.
  • Nombor telefon 03-2600 3000 - Samb.2198
Isnin
Selasa

8AM HINGGA 1PM 


2PM HINGGA 4PM 

Rabu


Khamis
Jumaat
8AM HINGGA 1 PM

Klinik Anestesia Obstetrik & Ginekologi

  • Klinik anestesia terletak di tingkat 2, Klinik SPG.
  • Nombor telefon 03-2600 3000 - Samb.1079/1097
Selasa
8AM HINGGA 4PM
Khamis
8AM HINGGA 4PM
  • Semua pesakit yang memerlukan Perkhidmatan Anestesia akan dilayan dalam jangka masa yang bersesuaian.
  • Semua pesakit untuk anestesia akan dilihat oleh Pakar Anestesia sebelum pembedahan dan diberikan konsultasi dan nasihat yang sesuai. Mereka akan menerima anestesia yang selamat, kelegaan kesakitan yang mencukupi dan penjagaan selepas pembedahan seperti rawatan kritikal jika diperlukan.
  • Pesakit O&G yang kritikal yang memenuhi kriteria kemasukan akan menerima pengurusan rawatan kritikal di AICU.
  • Ahli keluarga akan dimaklumkan tentang perkembangan pesakit secara berkala.

HUBUNGI KAMI

Alamat :

Hospital Tunku Azizah
Lot 25, Jalan Raja Muda Abdul Aziz
50300 Kuala Lumpur.

No. Telefon :
03-26003000

E-mel :
ukk.hta[at]moh.gov.my

Media Sosial :

 pngwing.com 3  pngwing.com 2

PAUTAN AGENSI

Hakcipta © 2024 Hospital Tunku Azizah. Hak Cipta Terpelihara.
Penafian : Pihak Hospital Tunku Azizah tidak akan bertanggungjawab atas sebarang kerugian atau kerosakan disebabkan oleh penggunaan maklumat dari laman web ini.
Paparan terbaik : Mozilla Firefox, Chrome dan Internet Explorer 11 ke atas